bevictor伟德官网
伟德官网bv1946首页English
当前位置: 首页 >> 学术科研 >> 科研通知 >> 正文
科研通知

bevictor伟德官网霍达武汉差旅总结公示

2022-08-12  

附件2:bevictor伟德官网

支持教师参加国内学术会议总结表

参会人员

霍达

职称

讲师

研究所、团队负责人

企业管理研究所、宋晓兵

会议名称

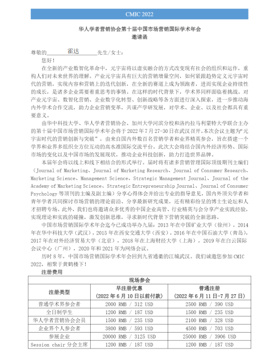
第十届中国市场营销国际学术年会 CMIC2022

时间

2022.07.27 - 2022.07.30

会议城市

武汉

主办单位

华中科技大学

会议简况

个人收获

    会议简况:会议由华中科技大学、华人学者营销协会、加州大学河滨分校和洛约拉马利蒙特大学联合主办的第十届中国市场营销国际学术年会将于2022727-30日在武汉召开。本次会议主题为“元宇宙时代的营销创新与突破”,由来自国内外数百名营销学者和业界精英参会,旨在搭建一个学界和业界多组织全方位互动的高水准国际交流平台。此次大会将结合国内外经济形势、国际市场的变化以及中国市场的发展现状,推动企业科技创新,助力打造世界品牌。

个人收获:该会聚集了来自国内浙江大学、华中科技大学、武汉大学、四川大学等高校以及包括哥伦比亚大学、洛杉矶大学、阿拉巴马大学等多所海外高校学者,围绕元宇宙、人工智能、数字化时代品牌营销等方面展开研究汇报分享,个人在会议中进行了汇报和点评,与参会专家学者进行了交流和探讨,对元宇宙时代的品牌营销前沿发展有了更深入的了解,获得了较多的研究灵感。

会议通知或邀请函扫描照片

参会照片

 

 






 

 

 

 

上一条:bevictor伟德官网孙丽君杭州会议差旅总结公示

下一条:2021年度浙江省科学科学技术进步奖参与项目公示(中国制造业海外并购整合与产业技术创新研究)

关闭